Product Summary
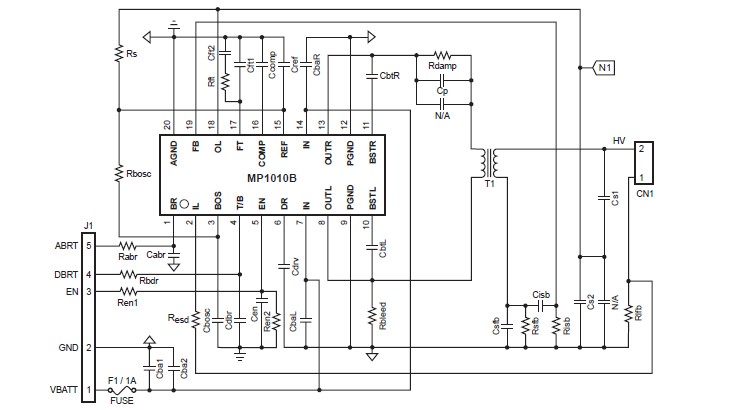
The MP1010BEF-LF-Z is a Cold Cathode Fluorescent Lamp Driver. The MP1010BEF-LF-Z unregulated DC voltage to a nearly pure sine wave required to ignite and operate the CCFL. Based on proprietary power topology and control techniques it greatly increases the power conversion efficiency.
Parametrics
MP1010BEF-LF-Z absolute maximum ratings: (1)Supply Voltage: 6.0V to 23V; (2)Power Output: 12W.
Features
MP1010BEF-LF-Z features: (1)Integrated Power Switches; (2)6.0V to 23V Variable Supply Voltage with Regulated Lamp Current; (3)Rated 12W Power Output at 12V Input; (4)Open Lamp Regulation; (5)Current and Voltage Feedback Control; (6)Logic Level Burst Mode Control; (7)Supports Open/Short Lamp Protection; (8)Soft-Start; (9)Short Circuit Protected Output; (10)High Energy Start Pulse; (11)Analog and Burst Mode Dimming.
Diagrams

![]() |
![]() MP10 SERIES |
![]() Other |
![]() |
![]() Data Sheet |
![]() Negotiable |
|
||||||||||||
![]() |
![]() MP100 |
![]() CTS Electronic Components |
![]() Crystals 10.00000 MHz |
![]() Data Sheet |
![]()
|
|
||||||||||||
![]() |
![]() MP1000 |
![]() Other |
![]() |
![]() Data Sheet |
![]() Negotiable |
|
||||||||||||
![]() |
![]() MP10005 |
![]() Other |
![]() |
![]() Data Sheet |
![]() Negotiable |
|
||||||||||||
![]() |
![]() MP10005G |
![]() Other |
![]() |
![]() Data Sheet |
![]() Negotiable |
|
||||||||||||
![]() |
![]() MP10005G-G |
![]() Comchip Technology |
![]() Bridge Rectifiers MP8 GPP 10A 50V Rect. Bridge Diode |
![]() Data Sheet |
![]()
|
|
||||||||||||
(China (Mainland))









