Product Summary
The PIC18F2520-ISP is a 28/40/44-Pin Enhanced Flash Microcontroller with 10-Bit A/D and nanoWatt Technology. The PIC18F2520-ISP offers the advantages of all PIC18 microcontrollers – namely, high computational performance at an economical price – with the addition of high-endurance, Enhanced Flash program memory. On top of these features, the PIC18F2520-ISP introduces design enhancements that makes these microcontrollers a logical choice for many high-performance, power sensitive applications.
Parametrics
PIC18F2520-ISP absolute maximum ratings: (1)Ambient temperature under bias: -40 to +125℃; (2)Storage temperature: -65 to +150℃; (3)Voltage on any pin with respect to VSS (except VDD and MCLR): -0.3V to (VDD + 0.3V); (4)Voltage on VDD with respect to VSS: -0.3V to +7.5V; (5)Voltage on MCLR with respect to VSS (Note 2): 0V to +13.25V; (6)Total power dissipation (Note 1): 1.0W; (7)Maximum current out of VSS pin: 300 mA; (8)Maximum current into VDD pin: 250 mA; (9)Input clamp current, IIK (VI<0 or VI>VDD): ±20 mA; (10)Output clamp current, IOK (VO< 0 or VO>VDD): ±20 mA; (11)Maximum output current sunk by any I/O pin: 25 mA; (12)Maximum output current sourced by any I/O pin: 25 mA; (13)Maximum current sunk by all ports: 200 mA; (14)Maximum current sourced by all ports: 200 mA.
Features
PIC18F2520-ISP features: (1)Run: CPU on, Peripherals on; (2)Idle: CPU off, Peripherals on; (3)Sleep: CPU off, Peripherals off; (4)Ultra Low 50nA Input Leakage; (5)Run mode Currents Down to 11μA Typical; (6)Idle mode Currents Down to 2.5μA Typical; (7)Sleep mode Current Down to 100 nA Typical; (8)Timer1 Oscillator: 900 nA, 32 kHz, 2V; (9)Watchdog Timer: 1.4μA, 2V Typical; (10)Two-Speed Oscillator Start-up.
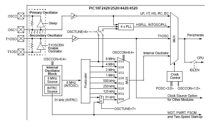
Diagrams

(China (Mainland))






