Product Summary
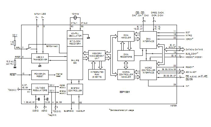
The ISP1581BD is a cost-optimized and feature-optimized Universal Serial Bus (USB) interface device, which fully complies with the Universal Serial Bus Specification Rev. 2.0. The ISP1581BD provides high-speed USB communication capacity to systems based on a microcontroller or microprocessor. The ISP1581BD communicates with the system’s microcontroller/processor through a high-speed general-purpose parallel interface. The internal generic DMA block allows easy integration into data streaming applications. In addition, the various configurations of the DMA block are tailored for mass storage applications. The modular approach to implementing a USB interface device allows the designer to select the optimum system microcontroller from the wide variety available. The ability of the ISP1581BD to re-use existing architecture and firmware investments shortens the development time, eliminates risk and reduces costs. The result is fast and efficient development of the most cost-effective USB peripheral solution.
Parametrics
ISP1581BD absolute maximum ratings: (1)supply voltage:-0.5V to +6.0V; (2)input voltage:-0.5V to VCC+0.5V; (3)latchup current:200mA; (4)storage temperature:-60℃ to +150℃.
Features
ISP1581BD features: (1)Complies fully with Universal Serial Bus Specification Rev. 2.0; (2)Complies with most Device Class specifications; (3)Supports automatic USB 2.0 mode detection and USB 1.1 fall-back mode; (4)High speed DMA interface; (5)Fully autonomous and multi-configuration DMA operation; (6)Up to 14 programmable USB endpoints with 2 fixed control IN/OUT endpoints; (7)Integrated physical 8 kbyte of multi-configuration FIFO memory; (8)Operating temperature range -40℃ to +85℃; (9)12 kV in-circuit ESD protection on human accessible pins such as D+ and D-; (10)Full-scan design with high fault coverage (>99%); (11)Available in LQFP64 package.
Diagrams

| Image | Part No | Mfg | Description | ![]() |
Pricing (USD) |
Quantity | ||||
|---|---|---|---|---|---|---|---|---|---|---|
![]() |
![]() ISP1581BD |
![]() |
![]() IC USB PERIPHERAL CTRLR 64-LQFP |
![]() Data Sheet |
![]() Negotiable |
|
||||
![]() |
![]() ISP1581BD-S |
![]() |
![]() IC USB CTRL HI-SPEED 64LQFP |
![]() Data Sheet |
![]() Negotiable |
|
||||
![]() |
![]() ISP1581BD-T |
![]() |
![]() IC USB CTRL HI-SPEED 64LQFP |
![]() Data Sheet |
![]() Negotiable |
|
||||
(China (Mainland))









