Product Summary
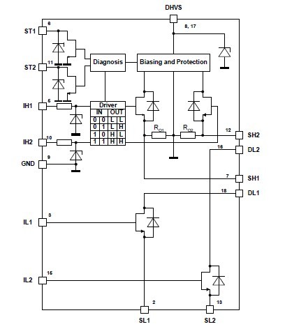
The BTS781GP is a double high-side switch. The BTS781GP is part of the TrilithIC family containing three dies in one package: One double high-side switch and two low-side switches. The drains of these three vertical DMOS chips are mounted on separated leadframes. The sources are connected to individual pins, so the BTS781GP can be used in H-bridge- as well as in any other configuration. The double high-side is manufactured in SMART SIPMOS technology which combines low RDS ON vertical DMOS power stages with CMOS control circuit. The high-side switch is fully protected and contains the control and diagnosis circuit.
Parametrics
BTS781GP absolute maximum ratings: (1)Supply voltage, VS: min=-0.3V, max=42V; (2)Supply voltage for full short circuit protection VS(SCP): max=28 V; (3)HS-drain current IS: min=-10A; (4)HS-input current IIH: min=-5mA, max=5mA; (5)HS-input voltage VIH: min=-10V, max=16V; (6)Status pull up voltage VST: min=-0.3V, max=5.4V; (7)Status Output current IST: min=-5mA, max=5mA; (8)Junction temperature Tj: min=-40℃, max=150℃; (9)Storage temperature Tstg: min=-55℃: 150℃.
Features
BTS781GP features: (1)Quad D-MOS switch; (2)Free configurable as bridge or quad-switch; (3)Optimized for DC motor management applications; (4)Low RDS ON: 26 mΩ high-side switch, 14 mΩ low-side switch (typical values @ 25 ℃); (5)Maximum peak current: typ. 42 A @ 25 ℃; (6)Very low quiescent current: typ. 4 μA @ 25 ℃; (7)Small outline, thermal optimized PowerPak; (8)Load and GND-short-circuit-protection; (9)Operates up to 40 V; (10)Status flag for over temperature; (11)Open load detection in Off-mode.
Diagrams

| Image | Part No | Mfg | Description | ![]() |
Pricing (USD) |
Quantity | ||||||||||||
|---|---|---|---|---|---|---|---|---|---|---|---|---|---|---|---|---|---|---|
![]() |
![]() BTS781GP |
![]() Other |
![]() |
![]() Data Sheet |
![]() Negotiable |
|
||||||||||||
| Image | Part No | Mfg | Description | ![]() |
Pricing (USD) |
Quantity | ||||||||||||
![]() |
![]() BTS707 |
![]() Infineon Technologies |
![]() Power Switch ICs - POE / LAN PROFET SMART 2 CH Hi Side Pwr SW |
![]() Data Sheet |
![]()
|
|
||||||||||||
![]() |
![]() BTS710L1 |
![]() Other |
![]() |
![]() Data Sheet |
![]() Negotiable |
|
||||||||||||
![]() |
![]() BTS711L1 |
![]() Infineon Technologies |
![]() Power Switch ICs - Power Distribution SMART 4-CH HI-SIDE PWR SWITCH |
![]() Data Sheet |
![]()
|
|
||||||||||||
![]() |
![]() BTS712N1 |
![]() Infineon Technologies |
![]() Power Switch ICs - POE / LAN SMART 4-CH HI-SIDE PWR SWITCH |
![]() Data Sheet |
![]()
|
|
||||||||||||
![]() |
![]() BTS716G |
![]() Infineon Technologies |
![]() Power Switch ICs - POE / LAN Smart High Side PROFET Quad |
![]() Data Sheet |
![]()
|
|
||||||||||||
![]() |
![]() BTS716GB |
![]() Infineon Technologies |
![]() Power Switch ICs - POE / LAN SMART HI SIDE PWR SWITCH INDUSTRY APP |
![]() Data Sheet |
![]()
|
|
||||||||||||
(China (Mainland))










